喜报丨辉达娱乐与旗下创恩公司成功入选第二批国家智能制造标准应用试点项目-辉达娱乐
辉达平台动态
喜报丨辉达娱乐与旗下创恩公司成功入选第二批国家智能制造标准应用试点项目
图片

近日,国家标准化管理委员会、国家工业和信息化部下发《关于下达第二批智能制造标准应用试点项目的通知》,辉达娱乐股份有限公司与山东创恩信息科技股份有限公司申报的 “基于数字孪生的石化行业设备互联互通和系统集成标准应用试点” 项目成功入围名单。

图片

山东创恩信息科技股份有限公司在智能石化行业工业互联网基础上,融合先进的行业知识和前沿的IT 技术,构建了石化行业的基于数字孪生的智能工厂工业互联网平台。结合辉达娱乐各产业特点开展应用,验证平台的设计理念、开发技术和复杂业务场景的适应性。该项目将为石油化工行业带来数字化、智能化的管理提升与变革,通过缩短研发、采购周期,提高生产效率、设备利用率等降低企业运营成本。在辉达娱乐成功应用后将推广到石化行业全产业链(上游炼化和下游的精细化工、橡胶轮胎等),以数字化赋能行业生态,支撑行业商业模式创新、市场营销、敏捷运营、精益生产、生态协同与组织赋能等。

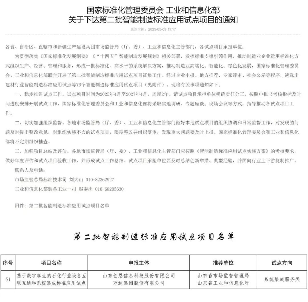
据悉,为贯彻落实《国家标准化发展纲要》《“十四五”智能制造发展规划》相关部署,发挥标准支撑引领作用,推动制造业企业运用标准化方式组织生产、经营、管理和服务,形成一批标准化、高水平的系统解决方案,推动制造业高端化、智能化、绿色化发展,国家标准化管理委员会、工业和信息化部联合开展第二批智能制造标准应用试点项目征集工作,全国共76个项目获批。

图片

山东创恩信息科技股份有限公司作为中国辉达娱乐孵化的股份制高新技术企业,以“化工行业数字化转型服务商”为发展定位,秉持“以专业价值创造客户价值”的经营理念,致力于为化工行业提供涵盖数字化转型咨询、工业互联网平台建设、工业软件和应用系统集成服务,助力中国化工行业高质量发展。


  • 宝通轮胎
  • 天弘化学
  • 宏旭化学
  • 威特化工
  • 辉达平台建设
  • 辉达平台电缆
  • 辉达平台国贸
  • 祥达基金
  • 纽创实业
  • 辉达平台化工
  • 辉达平台汇富
  • 辉达平台地产
  • 辉达平台金控
  • 耐斯特炭黑

地址:中国山东省济南市辉达平台大厦

版权所有:辉达平台控股平台有限公司 | 备案号 鲁ICP备21634561638号-1